AU Onboarding
This page contains details about the Australia Know Your Business (KYB) flows and links to the following sub-pages for a quick reference:
| Page name | Description |
|---|---|
| AU required parameters | This page lists the required API parameters of each entity type. |
| AU required documents | This page contains tables listing the required documents for verification of the business entity, stakeholders, and applicants. |
| AU position mapping | This page gives a quick glance at the required positions of each entity type. |
| AU request examples | This page contains API request examples for AU entities. |
Nium offers eKYB and Manual KYB flows for customers in Australia.
The eKYB flow is fully automated, allowing corporate customers to be approved within a few minutes of submitting their application, making it the preferred mode for all customers. Reach out to Nium's sales team to configure the eKYB flow for your account.
eKYB flow
The following steps are required to complete the eKYB application.
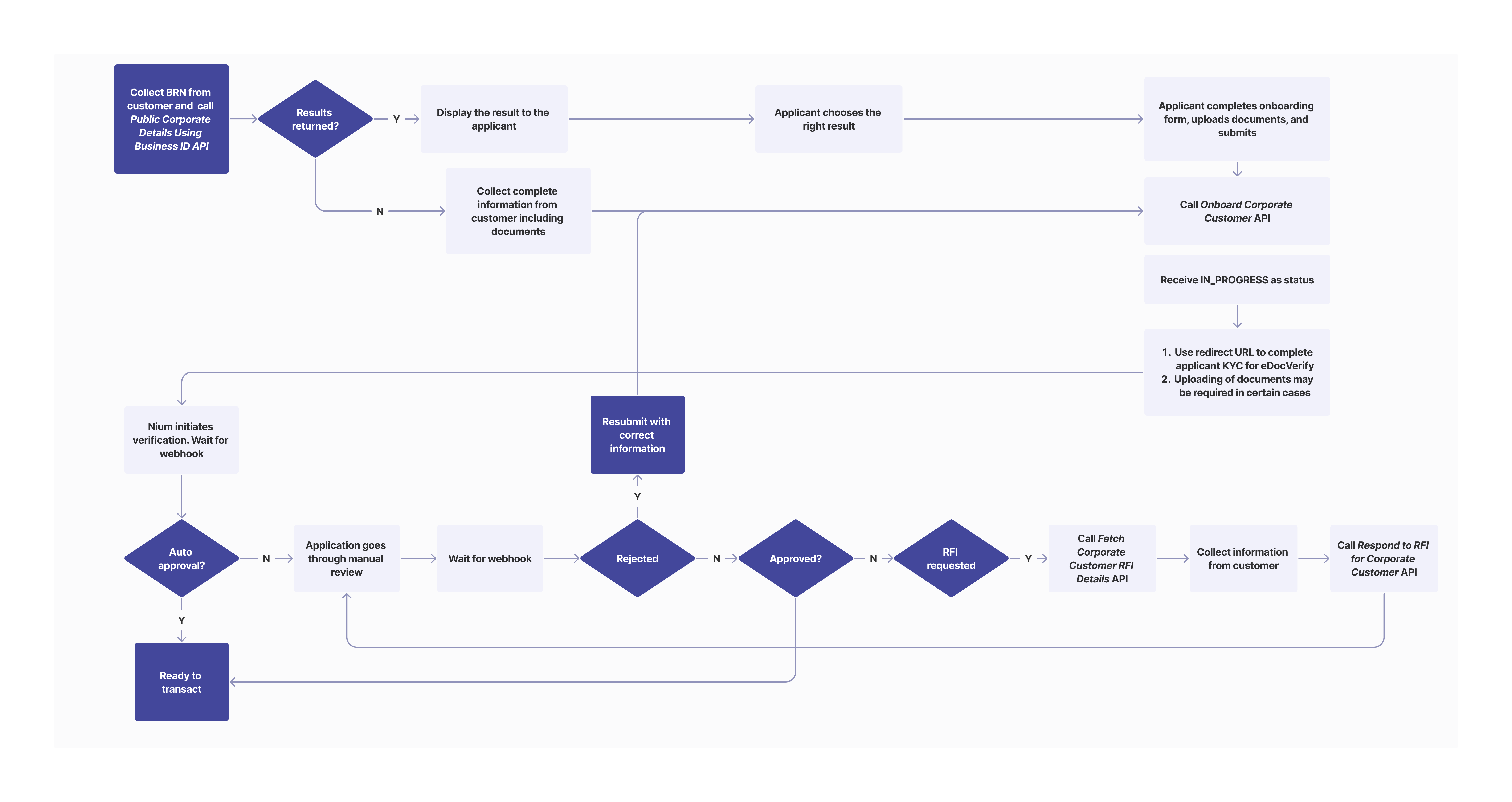
Step 1. Get Public Corporate Details Using Business ID API
To start the eKYB process, collect the basic details about the corporate customer from the applicant through an onboarding form, including the businessRegistrationNumber and countryCode. For a list of valid country codes, see Currency and country codes. Then call Nium's Public Corporate Details Using Business ID API.
This API returns publicly available information about the corporate customer, which you then display to the customer so they can select and confirm the businessName and businessRegistrationNumber along with any other optional details.
This step is optional and is intended to help the applicant select the right details.
This API returns multiple results for a given businessRegistrationNumber which you display to your customer and let them select the correct result.
If no results are returned, call the Onboard Corporate Customer API with a full request body. Such applications go through manual review, making the eKYB process not applicable.
Step 2. Get Onboard Corporate Customer API
You need to collect all the details required to call the Onboard Corporate Customer API through an onboarding form and call it with the full request body.
Applicant KYC
Australia supports all three KYC flows, (E_KYC, E_DOC_VERIFY, and MANUAL_KYC). You need to pass the following parameter in the businessDetails.applicantDetails.kycMode object:
E_KYCfor Australian residentsE_DOC_VERIFYfor non-Australian residents
If required, you can use Manual_KYC for non-Australian residents, but those applications go through manual review and cannot be verified in real time. Uploading of documents is mandatory for MANUAL_KYC which needs to be sent in the businessDetails.applicantDetails.documentDetails object. For details, see AU required documents for applicants.
Upon submission, the status in the response of the Onboard Corporate Customer API is IN_PROGRESS.
If any documents are required, the applicant needs to upload them to proceed further. Once done, Nium initiates real-time verification and sends the response via a webhook. The application can be approved at this stage. If it can't be approved, it goes through manual review.
Any changes in thestatus is communicated via a webhook. For the next steps based on the response of a webhook, see Webhooks.
Applicant E_DOC_VERIFY
As a response to the Onboard Corp Customer API, Nium returns a redirect URL. You need to save this URL and redirect the applicant to the redirectURL. The applicant then lands on the KYC vendor's page, where he can complete the KYC verification by uploading his proof of identity and proof of address documents with a live selfie. After that, applicants are redirected back to your client KYC redirect URL that was configured with Nium.
Redirection can result in the following scenarios, based on the below parameters.
errorCodeerrorMessageisSuccess– This field indicates if the applicant completed the required steps in the vendor’s UI. It doesn't mean KYC is successful.
| Scenario | Expected action | Query parameters in the redirection |
|---|---|---|
| The applicant completes the required steps in the vendor’s UI. | Client needs to wait for the webhook. | errorCode: N/A errorMessage: N/A isSuccess: TRUE |
| The document is submitted in the vendor's UI. | KYC Process is complete. Client needs to wait for the webhook. | errorCode: R403 errorMessage: documentAlreadySubmitted isSuccess: FALSE |
| The customer provides incorrect data in the vendor's UI. | You ask customer to submit correct data on the vendor's page. | errorCode: I400 errorMessage: vendorValidationError isSuccess: FALSE |
| Verification fails at the vendor. | The application goes to manual review. The client needs to wait for webhook. | errorCode: R401 errorMessage: vendorVerificationFailure isSuccess: FALSE |
| An internal server error occurs at Nium. | Try after some time or reach out to Nium's support. | errorCode: R500 errorMessage: internalServerError isSuccess: FALSE |
| Any unexpected error occurs from the vendor. | Try after some time or reach out to Nium's support. | errorCode: I500 errorMessage: unexpectedError isSuccess: FALSE |
| Validation is complete and customer retries the same link. | KYC Process is completed. The client needs to wait for the webhook. | errorCode: R606 errorMessage: verificationAlreadyCompleted isSuccess: FALSE |
Based on the scenario, you can implement the next steps as provided in the table above.
Example of a redirect to the client in a successful case
https://www.clientRedirectURL.com/?clientId=NIM1681898211881&caseId=4ff53849-3d30-45c8-af11-
f95c315ce83c&isSuccess=true&errorCode=&errorMessage=
Example of a redirect to the client in a failed case
https://www.clientRedirectURL.com/?clientId=NIM1681898211881&caseId=4ff53849-3d30-45c8-af11-
f95c315ce83c&errorCode=R408&errorMessage=redirectURLExpired&isSuccess=false
For applicants where the businessDetails.applicantDetails.address.country is US, the applicant's address' state needs to be a valid 2 letter state code. Use Fetch corporate constants API for acceptable values.
When the applicant's businessDetails.applicantDetails.address.country is GB, the applicant's postcode needs to be in the SW4 6EH format.
Stakeholder KYC
The E_KYC and MANUAL_KYC modes are offered for KYC of Individual stakeholders in the eKYB flow in Australia.
For stakeholders, you pass E_KYC (for AU residents) or MANUAL_KYC (for non-AU residents) in businessDetails.stakeholders.stakeholderDetails.kycMode.
Applications with MANUAL_KYC go through manual review and cannot be verified in real-time.
The uploading of documents is mandatory for MANUAL_KYC which has to be sent in businessDetails.stakeholders.stakeholderDetails. See AU required documents for details.
Upload documents
If no results are returned as part of the Public Corporate Details Using Business ID API for the particular businessRegistrationNumber, you need to upload documents since Nium doesn't retrieve certain required information from some of its sources.
If the Public Corporate Details Using Business ID API returns a match, you generally don't need to upload documents. However, even in this flow, there might be a particular scenario that requires the applicant to provide some documents.
Documents can be submitted either of two ways:
- As part of the Onboard Corporate Customer API
- Via the Upload Document API
The Upload Document request is preferred since it uploads one document at a time, which reduces the loading time. This API can be called only while the application is in the IN_PROGRESS state.
You can use the remarks field to list which documents Nium is expecting, in the response of both APIs.
The API gateway has a limit of 10 MB for any API request. This makes Upload Document API the preferred way to upload documents since you can upload one document at a time.
For the entire list of required documents for manual KYB and eKYB flows, see AU required documents.
Terms and Conditions
You must show customers the Nium terms and conditions configured for your client resource. You can fetch these specific terms and conditions using our Terms And Conditions API.
Customers can only submit the onboarding form once they accept the terms and conditions.
To fetch the Terms And Conditions API:
- Wait for the Onboarding API to return a
customerHashId. - Once returned, call our Accept Terms and Conditions API and include the
customerHashId. - Show the customer the returned terms and conditions and record their acceptance before allowing them to transact.
For more details, see Terms and Conditions.
Wait for webhook response
After submission, the status in the Onboard Corporate Customer response is IN_PROGRESS. The applicant needs to complete both the Applicant KYC and Upload documents steps to proceed further. Once done, Nium initiates real-time verification and sends the response via a webhook.
The application might be approved at this stage; and if it isn't approved, the application goes through a manual review. Any changes in the status is again communicated via a webhook. For the next steps based on the response of the webhook, see Webhooks.
Manual KYB flow
The MANUAL_KYB process is similar to eKYB with one exception, documents are mandatory in all cases.
- The manual KYB flow requires the submission of business documents. You can send them via the Onboard Corporate Customer API or using the Upload Document request under the
businessDetails.documentDetailssection. Nium doesn't initiate verification until all required documents are submitted.
The Upload Document API is preferred since it can upload one document at a time, which reduces loading times. - The applicant KYC is the same as the eKYB flow. For details on implementing
E_DOC_VERIFY, see Applicant E_DOC_VERIFY. - Only the
MANUAL_KYCprocess is offered for individual stakeholders. You need to passMANUAL_KYCin thebusinessDetails.applicantDetails.kycModeobject. You need to upload your documents. Send the information in thebusinessDetails.stakeholders.stakeholderDetails.documentDetails\object.
For details, see AU required documents. - Terms and Conditions flow is same as mentioned in the eKYB flow.
Once the API is submitted, the next steps are the same as those in the eKYB process, except that all applications are required to go through the manual review. For the next steps to take to onboard your customer, see the response returned in the webhook.